作者|顾雷
来源|零壹智库
小贷公司监管的立法亮点与市场遗留问题探讨
8月23日,国家金融监督管理总局发布《小额贷款公司监督管理暂行办法(征求意见稿)》(以下简称《征求意见稿》),正式向社会公开征求意见,主要包括总则、业务经营、公司治理与风险管理、消费者权益保护、监督管理、附则等七章,一共66条。《征求意见稿》是国家金融监管总局成立后的第一份针对地方金融组织之一小贷公司的监管文件,相较于《关于加强小额贷款公司监督管理的通知》(银保监办发【2020】86号)的4方面28条来说,内容更加全面,条款更加细化,针对性更加显著,不乏亮点。更为重要的是,从“通知”上升为“办法”,法律位阶层次高、效力强,更具有监管约束性与震慑力,为我国小贷公司健康发展提供了坚实的制度保障。 01
本次立法的亮点
亮点一:明确了小贷公司法律属性
《征求意见稿》开宗明义规定了小贷公司法律属性,就是指“在我国境内依法设立的,不吸收公众存款,主要经营小额贷款业务的地方金融组织”。而以前的《关于小贷公司试点的指导意见》(银监发【2008】23号)、《关于规范整顿“现金贷”业务的通知》(整治办函【2017】141号文)和《关于加强小额贷款公司监督管理的通知》(银保监办发【2020】86号)都没有明确小贷公司金融组织属性,认定小贷公司只是“经营小额贷款业务的有限责任公司或股份有限公司”,以至于在实践中出现了大量因身份问题引发的很多难题。《征求意见稿》明确了小贷公司的地方金融机构属性,解决了小贷行业长期存在的一个敏感的身份问题,毫无疑问,在立法上是一个巨大的进步。《征求意见稿》第十七条规定小贷公司“不得将授信审查、风险控制等核心业务外包”。这一条款从制度上杜绝了外包核心业务给金融科技企业或互金平台的可能性,避免了核心业务的承接单位交叉乱象、法律责任主体乱象。又比如,《征求意见稿》第三十六条允许规模较小或股东人数较少的小贷公司可以“简化公司组织机构设置”。这是一个遵循市场化原则处理小贷公司治理问题的条款,不搞形式主义,反映了“实事求是”立法精神,表现出立法的市场灵活性,探索有用、实效的内控方式,深受市场人士和小贷公司的认可。
值得一提的事,《征求意见稿》允许小贷公司可以通过银行借款、股东借款等非标准化形式融资,还可以通过发行债券、资产证券化产品等标准化形式融资。从立法上看,《征求意见稿》突破了23号文、141号文和86号文限制性规定,破除了先前单一的银行借款和股东借款的限制性规定,拓宽了小贷公司资本金融资渠道,加快了小贷公司健康发展节奏。表-1 我国涉及小贷公司法律法规与行政文件统计表

——嘉木制表
亮点三:严禁违规“通道”业务
《征求意见稿》第二十三条严禁小贷公司从事出租/出借牌照等违规业务,不得向无放贷资质的机构转让信贷资产。《征求意见稿》还新增一条(第十七条第五款)“不得仅提供不实际出资的营销获客、客户信用画像和风险评估、信息科技支持、逾期清收等服务”,更加明确了小贷公司只能自营放款,不能经营助贷业务,意味着将来会对小贷公司参与助贷业务进行清理,收缩助贷业务。亮点四:强化内部治理与风险管理
与银行业金融机构相比,小贷公司行业贷款逾期率偏高,《征求意见稿》对公司治理、风险管理、关联交易管理等内部控制制度提出明确要求,构建权责明确、流程清晰、运行有效的审批决策程序,实施规范的业务规则,加强贷款全流程风险管理。亮点五:加强金融消费者保护
一是针对小贷公司信息披露、风险提示、营销宣传、客户信息采集使用等行为进行规范,确保金融消费者知情权、自主选择权、公平交易权、信息安全权不受侵害。二是强化违法和不正当行为的负面清单管理,禁止小贷公司将贷款列为支付结算的默认选项、诱导过度负债和多头借贷、以违法或不正当手段催收等,降低对金融消费者的欺诈可能。《征求意见稿》还对金融消费者反映强烈的诱导借贷、不当催收、泄露个人信息等问题开设专章进行规范。三是对小贷行业APP应用市场进行了系统化清理整顿,加强对合作机构名单制管理,确保合作机构移动应用程序(APP)、小程序、网站经过依法备案,及时识别、评估因合作机构违法违规可能导致的风险,后续未完成对应报备、备案程序的贷款APP将无法进入市场,从源头掐断非法贷款APP生存空间。四是明确规定将对借款人收取的所有利息、费用与贷款本金的比例计算为综合实际利率,折算为年化形式在借款合同中载明,在后续发放贷款时,还应当按照借款合同约定,足额向借款人支付贷款本金,不得先行扣除利息、手续费、管理费、保证金等,避免金融消费者遭受“砍头息”或以附加收费方式变相提高利息的现象。五是未经客户授权或同意,小贷公司不得收集、存储、使用、加工、传输、向他人提供、公开、删除客户信息,有效保护了金融消费者的个人隐私权。亮点六:严禁“套壳”、“出借牌照”乱象
近年来,部分小贷公司出租出借牌照等乱象时有发生。《征求意见稿》第十七条规定“不得帮助合作机构规避异地经营等监管规定”。显然,明令禁止出租、出借小贷牌照,堵死了此前一些小贷公司通过出租出借牌照方式为无放贷资质的中介机构提供放贷“通道”的路径。亮点七:市场准入监管
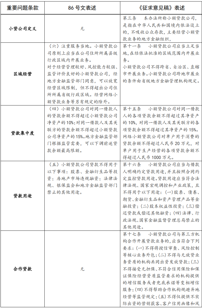
《征求意见稿》第六条规定小贷公司设立、终止等重大事项统一由省级地方金融管理机构负责,不得下放县市金融监管部门;第五十二条规定:“省级地方金融管理机构应当按照现有规定,严格标准、规范流程,加强与市场监管部门的沟通协调,严把小额贷款公司准入关,对股东资信水平、入股资金来源、风险管控能力等加强审查。”这两条“市场准入监管”新规有效提升小贷公司设立门槛,不仅有助于提高小贷公司行业地位,强化地方金融管理机构权威,更是对非法成立的贷款中介机构的否定性评价。表-2 《征求意见稿》与“86号文”核心条款对比一览表



嘉木制表
如表-2所示,《征求意见稿》在负面清单、中介服务、行为监管、信息共享等方面已经远远超过“23号文”和“86号文”,填补了不少立法空白,对于小贷公司健康发展起到了积极的推动作用。亮点八:强化监管央地协同、省地协调
在“以中央金融管理部门派出机构为主,地方金融管理机构专司监管”新的监管框架下,央地协同与上下贯通显得尤为重要。对此,《征求意见稿》第七条明确规定国家金融监管总局负责制定小贷公司监管规则,国家金融监管总局派出机构与地方金融管理机构建立小贷公司监管信息共享机制,实行央地金融监管的信息共享政策。 02
遗留问题的探讨
探讨一:杠杆率的争议
在小贷公司融资杠杆倍数上,本次《征求意见稿》与此前的23号文、141号文保持一致,依然对小贷行业融资杠杆保持严苛监管要求,即小贷公司通过银行借款、股东借款等非标准化形式融入资金的余额不得超过其净资产的1倍。小贷公司通过发行债券、资产证券化产品等标准化形式融入资金的余额不得超过其净资产的4倍。如此一来,小贷公司融资杠杆率继续处于低位徘徊。其实,从金融理论上讲,小贷公司应该得到比吸储放贷银行更高杠杆才符合逻辑,因为小贷公司没有吸收公众存款,多以自有资产开展贷款业务,即便发生无法兑付风险,也是股东方自己承担责任,不涉及社会储户资金安全问题。不少学者认为,1倍的杠杆率等于既要求做小额分散、较高风险客户群体,又不给相应杠杆资金,对小贷公司而言,可能是一件无法两全的事情。所以,在过去很长一段时间里,理论界呼吁放宽小贷公司融资杠杆比例的呼声一直很高。在实践中,全国各地的小贷公司的融资杠杆率也并不是整齐划一的。从我们过去几年对全国6省市、15家小贷公司调研情况分析,多数小贷公司都倾向于杠杆倍数在3-5倍之间,个别小贷公司甚至有10倍杠杆率的情况。因此,笔者建议可否根据不同小贷公司融资渠道,结合不同业务和风控能力,对小贷公司配置不同的杠杆倍数,以适应小贷公司多元化发展需求。比如,按照大多数小贷公司都能够接受的3倍杠杆率设定为一个选项,适当提高小贷公司融资杠杆率。如此选择,既符合当前小贷行业利率水准和风险承受能力,有能体现当前大多数小贷公司诉求,比较客观反映当前小贷行业一线业务人员的普遍期盼。探讨二:跨地区经营制约
长期以来,我国一直禁止小贷公司跨地区、跨省份开展业务。早在2020年,原中国银保监会发布《关于加强小额贷款公司监督管理的通知》就有禁止小额贷款公司跨省展业的规定,只能在公司住所所属县级行政区域内开展业务。本次《征求意见稿》对限制小贷公司跨省、跨市展业要求更加严格,由此前的“原则性县域内展业”转变为“不得跨自治区、直辖市展业”,还对小贷公司区域经营提出三点要求:(1)不得跨省、自治区、直辖市开展业务。(2)跨地市展业的条件由省级地方金融管理机构规定。(3)网络小额贷款公司经营区域的条件另行规定。对此,不少小贷公司和市场人士表达了不同的看法,提出全面放开地区限制,让小贷公司自由选择经营地区。我们认为,对小贷公司跨区域经营问题一定要慎重,不能盲目跨省跨市经营。历史经验证明,一旦跨区域盲目扩张,做不熟悉的客户,马上就会带来很多不良资产,最后损失的还是银行本身,甚至还会祸及各地金融消费者。今天,我们总体上赞成《征求意见稿》提出的“立足当地”规定,小贷公司原则上应当在公司住所所属县级、省级行政区域内开展业务,不得跨省、自治区、直辖市拓展业务。未来,随着互联网技术不断推广和运用,传统小贷公司跨省市展业可能有所松动。借用法规硬性限制小贷公司业务拓展范围(地域)可能只是一个权宜之计。我们设想,在条件成熟时,是否可以采取“先省内、后全国”模式,逐步放开小贷公司的跨省业务。就是说,对于经营管理较好、风控能力较强、监管评价良好的小贷公司,经地方金融监管部门同意,可以放宽经营区域限制,拓展到全国区域范围。从县域向全国范围经营转化,逐渐形成一个循序渐进规范化发展的跨区域经营动态过程。当然,这种动态过程必须有一个前提,就是小贷公司跨地区经营问题必须先由国家金融监管总局设立统一的市场准入政策和监管标准,对资本实力充足、依法合规经营、信用记录良好、风控制度完善的小贷公司的进行审核,然后再允许小贷公司开展跨县区域性经营,逐步允许在省际乃至全国范围内开展小贷业务。探讨三:适度扩大禁止性行为处罚措施种类
《征求意见稿》对禁止性行为的处罚条款规定得较为原则和粗放,缺乏可操作性。比如《征求意见稿》第四十一条“禁止类行为”规定了小贷公司不得从事的5种禁止类经营行为:(一)以欺诈或引人误解的方式进行营销宣传,片面宣传低门槛、低利率、高额度等,诱导借款人过度负债、多头借贷;(二)采取诱导、欺骗、胁迫等方式向借款人发放与其借款用途、偿还能力等不相符合的贷款;(三)面向未成年人推介无担保个人贷款,以在校学生为目标客户定向宣传信贷产品;(四)将贷款列为默认支付选项;(五)违反借款人意愿搭售商品、服务或附加其他不合理条件。但是,《征求意见稿》对这5种禁止类经营行为对应的处罚条款是第五十九条第二款的规定:“省级地方金融管理机构可以采取监管谈话、出具警示函、责令改正、公开通报、记入违法违规经营行为信息库并公布等措施”。但问题是,如果小贷公司从事了诱导借款人过度负债、多头借贷或者采取诱导、欺骗、胁迫等方式向借款人发放贷款的经营行为,金融监管机构只采取了监管谈话、出具警示函或责令其改正等处罚,显得过于轻微,并不能起到震慑和惩罚作用。从法理上分析,上述5种措施本质上只是一种告诫性质的行政行为,虽然有一定惩罚意义,但十分轻微,实际效果可能并不理想。如果小贷公司置若罔闻,置之不理,金融监管机构又该如何呢?显然,《征求意见稿》第五十九条第二款规定并不能真正起到对违规小贷公司有效的震慑作用。为此,是否可以在《征求意见稿》第五十九条“违法违规经营的处理”中再增加一些具体的处罚性规定,明确规定对应的处罚条款,提高条款的可操作性,增加行政处罚的力度。在这方面,美国证劵市场的做法可资借鉴。比如美国证劵监督管理委员会(SEC)拥有一定的准司法权和独立执法权。我们认为,可以考虑增加金融监管机构的司法权和执法权,适当提高国家金融监管机构的处罚权限,加大对禁止类行为的处罚力度,真正保护金融消费者,维护好小额信贷市场秩序,让所有市场参与者都能想明白看清楚,真正具备法规的威慑效应。探讨四:调整高额税赋拓展盈利空间
长期以来,由于小贷公司一直被界定为普通企业,其税收参照一般工商企业执行,须缴25%所得税和6.72%的增值税及附加。尽管2016年国家推行“营改增”政策后,本意想通过增值税的抵扣政策减轻企业税负,但由于小贷公司成本费用主要集中在人力资源和资金成本(融资利息和手续费),实际经营中基本无可抵扣的进项税款。2017年10月16日,财政部、税务总局在《关于支持小微企业融资有关税收政策的通知》(财税【2017】77号)提出对金融机构向农户、中小微企业及个体工商户发放小额贷款取得的利息收入,免征增值税,但大多数小贷公司因身份问题只能望而止步。今天,随着《征求意见稿》发布,小贷公司已经被定义为“地方金融组织”。为此,我们呼吁财政部、税务总局出台差异化的税收优惠政策,鼓励和支持小贷公司享受与金融机构同等税收优惠或定向费用补贴,最大程度发挥小贷公司作为传统金融体系“毛细血管”作用。探讨五:全面融入征信系统的可能
征信体系不完善是导致我国小贷公司出现许多问题的重要原因。未来需要进一步发展互联互通的征信体系,对其开放央行征信系统,建立大数据征信与传统征信联合的双重体系。否则,不可能杜绝小贷行业中恶意欺诈、失信赖账等行为。虽然中国人民银行早在2011年就颁布了《关于小额贷款公司接入人民银行征信系统及相关管理工作的通知》,但实际效果并不理想,依然大量存在小贷公司没有接入央行征信系统,尤其没有接入个人征信系统。因此,尽快让所有小贷公司接入中国人民银行征信系统、个人征信系统,开放征信系统,实行央行征信中心数据库与互联网大数据的征信新平台联通,打破小额贷款征信业务的瓶颈,推动小贷公司与征信系统全面接轨,减少信用风险发生,应该是小贷公司健康、高效发展的一个方向。
点我访问原文链接